| Index | wersja polska
|
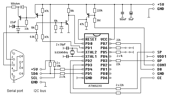
This device attempts to emulate the original FA-2 cassette interface and the FP-10 printer. Files are transferred through the serial port instead of the tape. It's based on the FX-700P mass storage and printer interface with software version 27, and uses the same data format.
An optional parallel printer port board can be connected to the I2C bus. All known FX-602P and FX-702P printing modes are supported.
The device was tested with the FX-602P and FX-702P calculators.

The jumpers on the PB5 and PB6 pins can disable the tape or printer support.
| Jumper on PB5 | Jumper on PB6 | Selected function |
|---|---|---|
| open | open | Both tape and printer support enabled. |
| open | closed | Only tape interface enabled. |
| closed | open | Only printer interface enabled. |
| closed | closed | Interface disabled. |
An inserted jumper is obligatory for the FX-602P to select the
destination of the SAVE command either to the file or to the
printer.
The FX-702P has separate commands for file saving and printing, so both
jumpers can be left open.
fx702_13.zip - AVR source code