| Index | wersja polska |



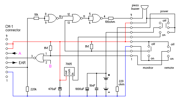
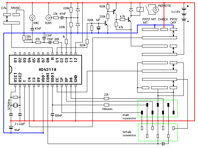
The FA-4 Interface is designed for the PB-700 and PB-770 calculators. It consists of two independent subsystems - the cassette interface shown on the above images, and the Centronics printer interface.

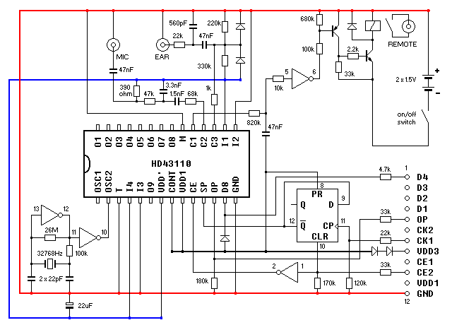
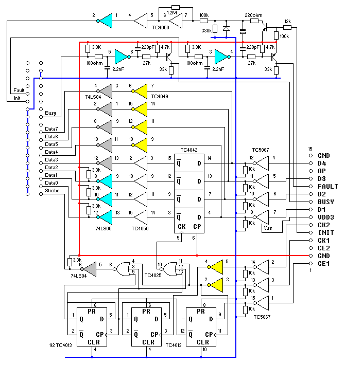
The FA-2 Cassette Interface is designed for the FX-601P, FX-602P and FX-702P calculators. It can play musical notes as well.
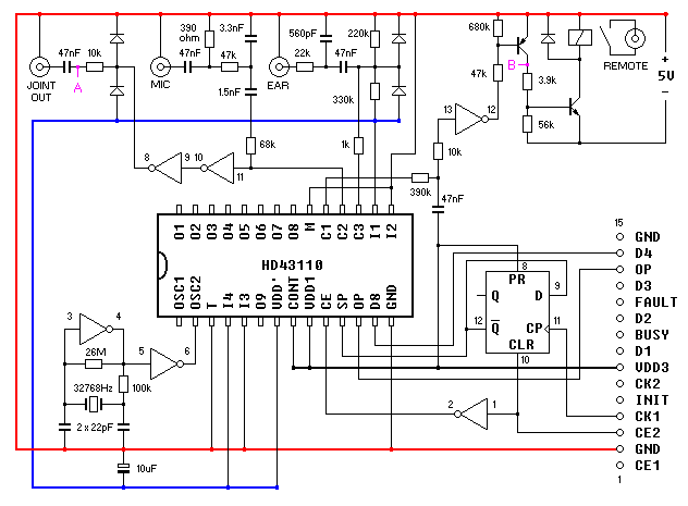
The HD43110 uses the Computer Users Tape Standard (CUTS), which is also known as Kansas City Standard.
Data is coded as audio tones on the tape. A logic 0 consists of 4 cycles of a 1.2kHz tone, and a logic 1 consists of 8 cycles of a 2.4kHz tone. Actual frequencies are slightly shifted because the IC uses a 32768Hz Xtal as a reference, resulting in 32768Hz/28=1170Hz as logic 0, and 32768Hz/14=2340Hz as logic 1.
Each byte of data is preceded by a logic 0 start bit, and is terminated by a logic 1 stop bit. The Casio FX-700P calculator inserts an additional parity bit before the stop bit. Each bit lasts for 3.33ms, giving a data transfer speed of 300 bits per second.
A recording is started with a lead-in of the 2.4kHz tone followed by the actual data.